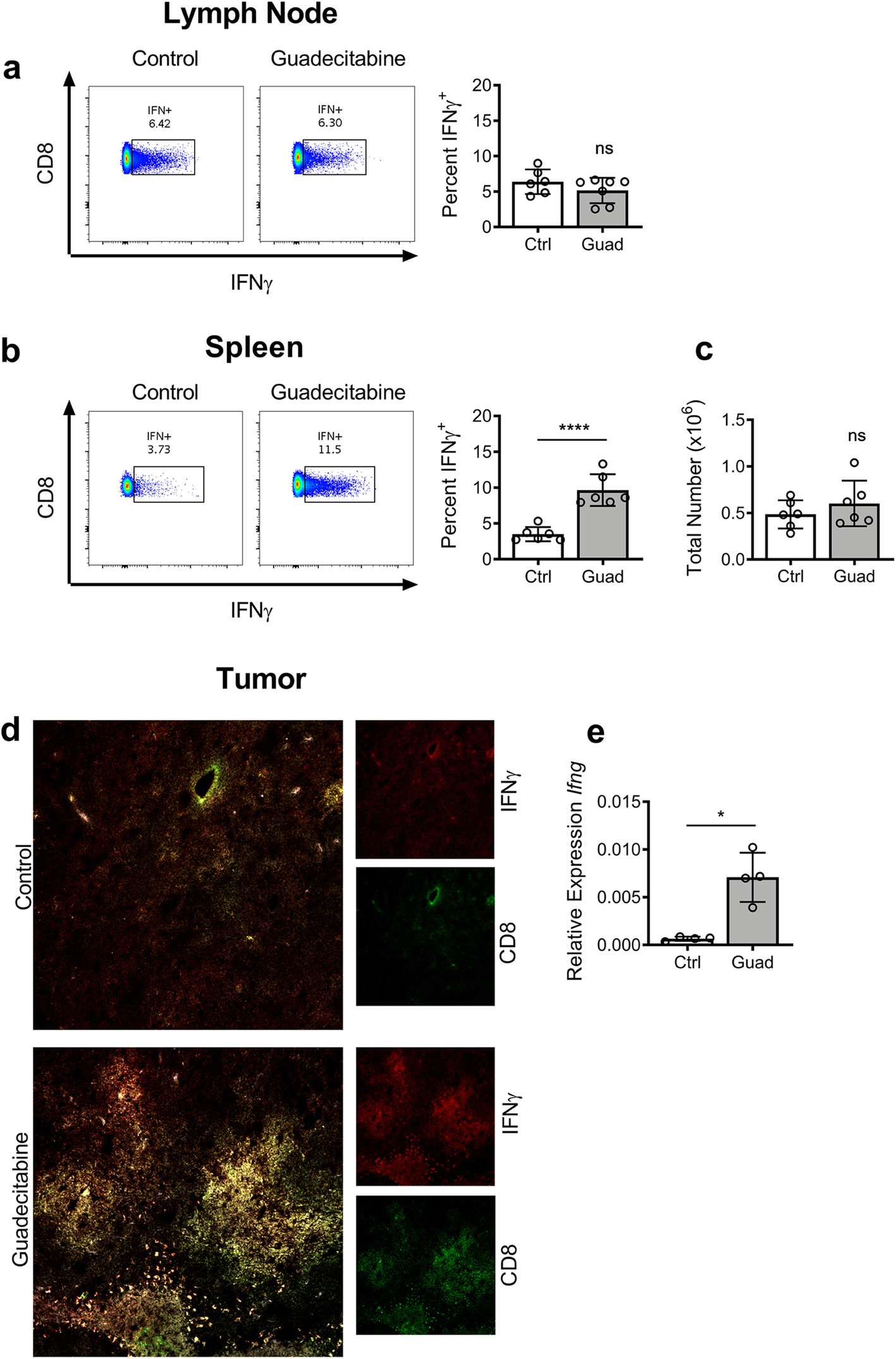
Fig. 4

Guadecitabine boosts the CD8+ T cell anti-tumor response in the spleen. IFNγ production by a dLN lymphocytes and b splenocytes from tumor-bearing mice following ex vivo restimulation for 3 h with ionomycin and PMA. c Total number of IFNγ-producing CD8+ splenocytes. d Representative immunoflourescent staining of frozen tumor sections for anti-CD8α (green) and anti-IFNγ (blue). e Quantitative RT-PCR for Ifng message on whole tumor. Relative quatification normalized to housekeeping gene Hrpt. Significance determined by unpaired student’s T-test for a-c. Significance determined by Mann-Whitney non-parametric analysis for E. error bars represent SD. ns = not significant; *:p value< 0.0332; ****:p value< 0.00001